6 年
手机商铺
入驻年限:6 年
卡梅德-小智
天津 武清区
抗体、技术服务、体外诊断、原辅料包材、细胞库 / 细胞培养、ELISA 试剂盒
生产厂商
![科研级Tefibazumab(替非组单抗) Anti-Fibrin-binding Surface Epitope Clumping Factor A重组抗体 Fibrin-binding surface epitope clumping factor A[Staphylococcus aureus]参照抗体](https://img1.dxycdn.com/p/s14/2025/0725/806/0044791190482468491.jpg!wh200)
科研级Tefibazumab(替非组单抗) Anti-Fibrin-binding Surface Epitope Clumping Factor A重组抗体 Fibrin-binding surface epitope clumping factor A[Staphylococcus aureus]参照抗体
品牌:卡梅德/KMD Bioscience
¥500 - 3200
咨询
科研级Vedolizumab(维多组单抗) Anti-ITGA4 & ITGB7重组抗体 ITGA4 & ITGB7参照抗体
品牌:卡梅德/KMD Bioscience
¥500 - 3200
咨询技术资料/正文
48 人阅读发布时间:2026-03-04 09:24
结直肠癌是全球癌症相关死亡的主要诱因之一,近两成病例与慢性炎症存在联系,结肠炎相关结直肠癌(CAC)是炎症性肠病(IBD)患者经长期慢性炎症刺激形成的侵袭性肿瘤亚型,它的致病机制比较复杂,目前已知的药物治疗效果并不理想。
维生素D受体(VDR)在肠道炎症反应与肿瘤发生发展中承担着关键的调控作用,但在CAC病变过程中的具体作用机制尚未被完全阐明。
肿瘤微环境(TME)内巨噬细胞的极化状态,即具有抗肿瘤活性的 M1型与促肿瘤生长的M2型两种类型,对肿瘤演进过程起到决定性作用。因此,筛选可调控VDR活性并干预巨噬细胞极化方向的天然化合物对CAC的预防与临床治疗具有重要价值。

Yonger Chen团队率先证实黄酮类小分子化合物牡荆素(Vitexin)是一类新型维生素D受体激动剂,相关研究成果于2024年刊发在国际期刊《Molecular Cancer》。团队通过体内外实验体系系统揭示该化合物通过VDR/PBLD信号通路调控巨噬细胞极化方向,进而阻断慢性结肠炎向结直肠癌恶性转化的分子作用机制。本研究在蛋白互作验证环节中的核心实验材料—重组人源VDR蛋白由卡梅德生物(KMD Bioscience)定制合成。
1. VDR缺失加速慢性结肠炎向癌症的恶性转变
图1 VDR在慢性肠道炎症性癌症的转化中起着重要作用
CAC小鼠模型的实验数据显示,肠道组织样本内的VDR蛋白表达水平出现明显降低,定向敲除小鼠髓系细胞中的VDR编码基因后,病症发展进程急剧加重,且实验小鼠体重回升态势变差,结肠部位炎症反应与组织损伤程度显著加剧,肿瘤组织生长进程同步加快。该研究结论首次在动物体内清晰验证,VDR,尤其是其在免疫细胞群体中的表达产物是阻止肠道“炎癌转化”进程的重要生物学屏障。
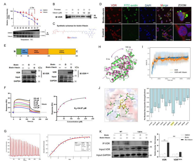
2. 多维度实验证实Vitexin直接靶向并结合VDR蛋白
图2 Vitexin以VDR为靶点,结合VDR- LBD区域的氨基酸基序
为了寻找调控VDR的活性分子,研究团队关注到了天然黄酮类物质Vitexin,初步证实了Vitexin与VDR在细胞层面存在结合。随后,利用重组蛋白制备技术获得了高纯度人源VDR配体结合域(LBD)重组蛋白,通过SPR证实两种物质存在直接相互作用。分子对接模拟与点突变验证实验也进一步证明,Vitexin与VDR的关键的结合位点位于VDR蛋白LBD结构域的第287位苏氨酸处。
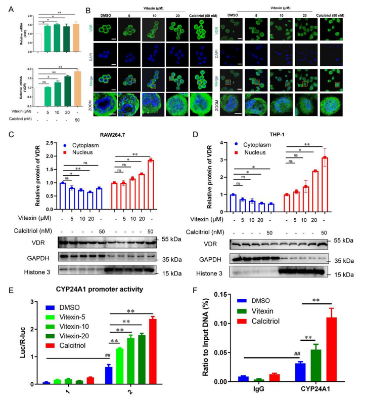
3. Vitexin促进VDR核转位并激活其转录功能

图3 Vitexin促进巨噬细胞中VDR蛋白的核易位,调控核转录
结合作用明确后,研究人员继续探究Vitexin对VDR功能的具体作用。经Vitexin处理后,巨噬细胞中的VDR蛋白表达水平上调,蛋白从细胞质向细胞核发生特异性转运,核内VDR活性显著增强,其转录活性通过经典靶基因CYP24A1启动子报告基因实验得到验证。该结果证实了Vitexin不仅能与VDR结合,更是其功能的“高效启动器”,为其后续调控基因表达奠定基础。
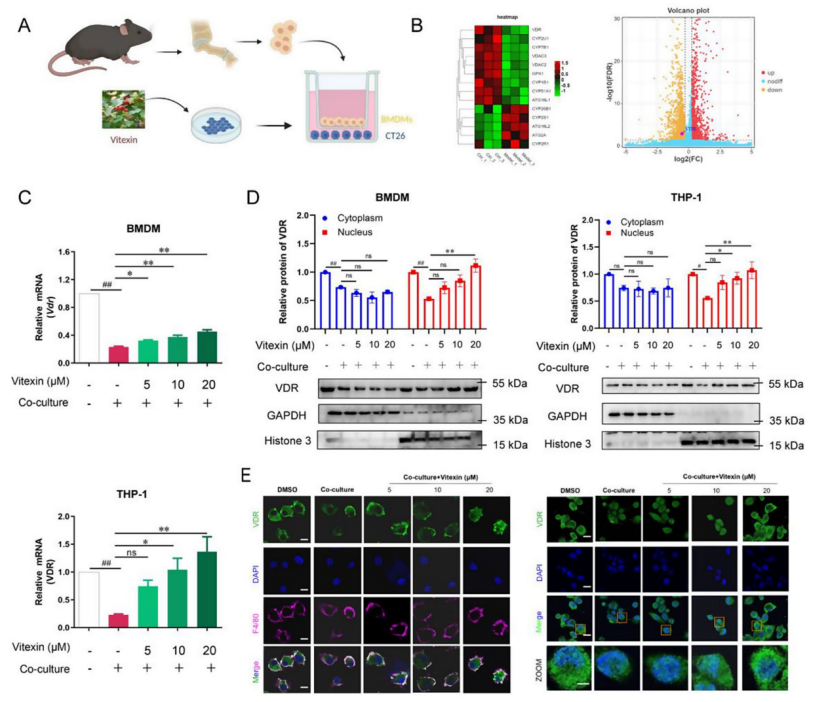
4. 在模拟肿瘤微环境中,Vitexin逆转VDR的抑制状态

图2 在肿瘤微环境中,Vitexin促进VDR的核易位
肿瘤局部微环境复杂且具备免疫抑制性。为了模拟此环境,研究人员构建肿瘤细胞与巨噬细胞共培养实验体系,随后发现,与肿瘤细胞共同培养可显著抑制巨噬细胞内VDR蛋白表达量,并复刻了体内环境的免疫抑制特征,添加Vitexin能有效改变该抑制效应,并使细胞核内VDR含量重新升高。实验证实,Vitexin在接近生理状态的复杂细胞互作网络中仍可高效发挥对VDR的调控作用。
5. Vitexin依赖VDR调控巨噬细胞向抗肿瘤M1表型极化
图5 Vitexin调节共培养巨噬细胞的极化,依赖于VDR
细胞共培养体系实验证实,Vitexin能够显著促进巨噬细胞中iNOS等M1型抗肿瘤标志物表达上调,并抑制CD206等M2型促肿瘤标志物表达,而将巨噬细胞中的VDR敲低后,Vitexin的这种调控效应会彻底消失。两组正反实验结果表明:Vitexin对巨噬细胞极化的调控作用完全依赖VDR蛋白的表达与功能完整性。
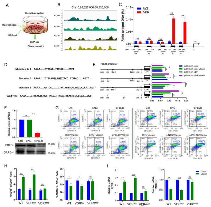
6. Vitexin通过VDR/PBLD信号轴执行对巨噬细胞的调控
图6 Vitexin通过VDR/PBLD通路调节肿瘤微环境中的巨噬细胞极化
被激活的核内VDR如何影响巨噬细胞?通过ChIP实验,研究人员发现,VDR能够直接结合PBLD基因(一种已被证实具备肿瘤抑制潜力的基因)的启动子区段。后续实验进一步证实Vitexin可通过VDR通路显著提高PBLD基因转录水平,而PBLD表达被沉默后,Vitexin介导的巨噬细胞M1极化作用也被阻断。至此,该实验证实了一条完整清晰的信号传导路径:即Vitexin→VDR→PBLD→M1型巨噬细胞极化。
卡梅德生物依靠前沿的基因工程技术,可在多种宿主细胞体系中高效表达目的蛋白,提供哺乳蛋白表达、原核蛋白表达、无细胞表达等多种服务,保障产物兼具高纯度、高稳定性与高生物活性,能够充分满足客户多方面的应用需求。